食品保质期(食品的保质期是怎样确定的?)
食品保质期(食品的保质期是怎样确定的?),哪吒游戏网给大家带来详细的食品保质期(食品的保质期是怎样确定的?)介绍,大家可以阅读一下,希望这篇食品保质期(食品的保质期是怎样确定的?)可以给你带来参考价值。
最近正好跟客户沟通过产品保质期的问题,转个文章给你参考下:
食品保质期概述
保质期主要就是指食品在生产后的一段时间内,具备较为理想的既有品质,不容易出现较为严重的变质问题。一般食品的保质期不仅仅涉及时间这一单一维度食品保质期,还涉及食品的储存环境,应该在具体保存状态下分析食品的保质期。在GB 7718-2011实施指南中明确了“保质期”这一概念,其一般是指预包装食品拥有最佳食用口味的阶段食品保质期,由生产者经过科学验证后确定并通过标签、标示等方式提供给消费者。食品保质期是食品的关键基本特征,也是消费者比较关心的重要参数,应该予以高度重视。
食品保质期的确定
一般而言,不同食品的保质期存在明显差异,成分不同,加工工艺以及包装同样存在差异,最终保质期也各不相同,应该进行针对性分析和把握,确保食品更为安全可靠,避免给消费者带来不良影响。
食品保质期的确定与食品劣变有关,食品劣变包括感官质量、营养价值、食品安全、色泽、质构以及风味等的改变。引起食品劣变的常见外源性因素包括温度、相对湿度、光照、氧以及污染物的介入;食品的成分、水分活度、水分含量、微生物和酶的种类及含量水平、渗透压以及pH值等是重要的内源性因素;食品中酶反应和非酶反应、氧化反应对其也有着重要影响。食品劣变是与时间相关的不可逆过程,随着时间的变化,食品的感官特征产生明显的不可接受改变,各项理化指标也不再符合质量要求时,即表明该食品达到了不可接受的劣变终点。作为食品劣变的特征性时间之一,保质期的确定有2方面的作用:①保证食品安全。②表达了食品生产企业在食品的色、香、味等质量特性上对消费者的承诺。
确定食品保质期应建立程序,并需要企业的研发、生产、质量、采购、销售以及物流等多个部门的共同参与和多角度论证。食品保质期的确定程序从本质上讲不是食品安全与质量的控制手段,仅是企业为得到一个承诺期限所执行的内部程序;但该程序对食品生产企业的质量控制水平和食品安全管理能力具有评价和验证作用。食品稳定性研究能获得食品质量特性在各种环境因素的影响下随时间变化的规律,为食品配方设计、生产工艺确定、设备选择和原料使用、包装方式和包装材料选择以及食品贮藏条件和保质期的确定等提供支持性信息,是食品保质期确定的基础。首次研发、包装改变或贮存条件改变的食品需要确定保质期,已经确定保质期的食品也可以进一步对保质期进行论证和验证。
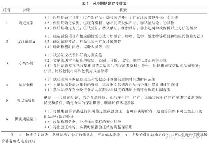
食品保质期确定的基本程序
根据《T/CNFIA 001-2020食品保质期通用指南》,保质期确定的基本程序包括确定方案、设计试验方法、方案实施、结果分析、确定保质期和保质期验证6个步骤(参见表1)。在确定保质期时,应充分考虑食品安全风险因素对保质期的影响,如不同贮存温度下的微生物风险等。

①通过工艺条件,参照同类型产品,预估食品的可能保质期。②通过加温加湿、光照等破坏实验,评估保质期。③常温保存实验。将产品常温保存,每月检测,一直做到需要的保质期,且感官理化安全性符合要求。产品的保质期并不是越久越好,还要考量市场周转,消费者接受度等因素。
目前,常采用以下2种方法确定食品保质期:
①从市场中同系列产品入手进行调查分析,同时兼顾消费者的相关需求,确定相对合理的产品保质期。
②针对食品的不同存储状况进行详细试验检测,明确相应食品在不同情况下的保质期。这需要相关试验检测程序较为规范可靠,合理设置检测周期和频率,得出食品的保质期长短。
食品保质期加速测试(ASLT)试验示例
1、试验产品与数据模型
试验产品:即将进入市场的软面包。
数据模型:根据式(1)和式(2)计算。
公式(1):f2=f1xQ10△T/10
其中: f1为最高试验温度T1时,每次测试之间的时间间隔(如天数,周数);f2 为较低试验温度T2时,每次测试之间的时间间隔;△T为(T1-T2)°C;Q10为温差为10°C的两个任意温度下的保质期的比率定义。
公式(2):θs(T1)=θs(T2)xQ10△T/10
其中: θs(T1)为指定温度T1下的货架寿命;θs(T2)为特定温度T2下的货架寿命;△T为T与T2的温度差。
2、步骤及结果
(1)试验目的
为了了解相应产品的保质期,确保投入市场后可以得到较好应用。
(2)分析食品的成分,确定食品质量影响因素
试验分析发现该产品中的油脂含量较高,从该方面来看,温度变动很可能对该产品形成威胁,造成软面包变质。
(3)选择恰当的包装,保护货架期产品
本产品采用小包装形式上架,每一个小包装产品重量大约在20 g。
(4)确定最适温度
针对适宜温度进行详细试验,了解不同温度下的产品保存时间,如此也就可以为产品的货架期进行保障,确保产品的销售具备更高效益。
试验表明在37°C时产品的保存效果比较理想,同时应确保周围环境的湿度维持在60%左右。
(5)测试食品的变动状态
考虑产品的特性,决定对47°C下存储的食品每2d进行一次检测,Q10则暂定为2,由公式得出f2(30°C)=1x22/2约为2,即30°C下每2d测试1次。
(6)动力学参数的检测
试验结果表明,产品如果始终处于37°C环境下,可以稳定保存5 ~ 6d,之后将出现变质问题,处于47°C,仅能保存2d。
(7)推测分析储藏条件
针对37°C和47°C的不同货架期产品的寿命进行计算分析,得出相应Q10的数据结果,并且从湿度方面进行具体计算,得出如下结果:
θs(T1)=θs(T2)xQ10△T/10=5x2.51.7=24d;
θs(T1)=θs(T2)xQ10△T/10=6x31.7=39d。
通过计算得出,如果将产品的温度控制在20°C,湿度保持在60%左右,可以维持产品保质期24 ~ 39d。
总结:以上内容就是针对食品保质期(食品的保质期是怎样确定的?)详细阐释,如果您觉得有更好的建议可以提供给哪吒游戏网小编,食品保质期(食品的保质期是怎样确定的?)部分内容转载自互联网,有帮助可以收藏一下。
