高速免费到几号(全国收费公路免费到啥时候?交通部下发最新文件:暂定6月30日!)
高速免费到几号(全国收费公路免费到啥时候?交通部下发最新文件:暂定6月30日!),哪吒游戏网给大家带来详细的高速免费到几号(全国收费公路免费到啥时候?交通部下发最新文件:暂定6月30日!)介绍,大家可以阅读一下,希望这篇高速免费到几号(全国收费公路免费到啥时候?交通部下发最新文件:暂定6月30日!)可以给你带来参考价值。
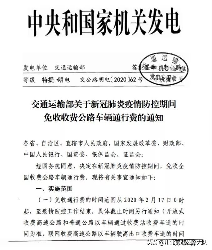
2月15日,交通运输部正式发布《关于新冠肺炎疫情防控期间免收收费公路车辆通行费的通知》:2月17日零时起至疫情防控工作结束,全国收费公路免收车辆通行费。
不过,一系列问题也接踵而至:不去武汉的车免费吗?货车免费吗?免费政策能持续多久?为什么有些卡友2月17日还是被扣费了?
所有车辆均免费,货车不去武汉也免费
根据最新下发给各级单位的《新冠肺炎疫情防控期间高速公路免收车辆通行费操作指南》显示,政策免费对象为所有机动车辆,因此货车也可享受免费政策。
免费对象:行驶收费公路的所有客车、货车、专项作业车,包括允许在普通收费公路行驶的摩托车。
免费的公路包括哪些?
根据交通部政策研究室发布的《免收通行费政策解读 | 服务疫情防控促进复工复产保障经济发展》表示,此次全国所有联网收费公路、开放式收费公路和普通公路全部免费,同时收费桥隧也同步免费。
这次免收通行费的收费公路范围为符合《中华人民共和国公路法》和《收费公路管理条例》规定,经依法批准设置的所有收费公路(含收费桥梁和隧道),包括全国联网收费公路、以及各地开放式收费高速公路和普通收费公路。
免费结束时间暂定6月30日
根据最新下发操作指南,目前暂定免费时间是2020年2月17日00:00到6月30日24:00。不过根据疫情的进展,这个时间有可能存在调整。
时间范围:免收通行费时段从2020年2月17日00:00开始,至国务院批准的疫情防控工作结束时间为终止时间(简称免通结束时间,系统参数暂设定为6月30日24:00)以车辆驶离高速公路出口收费车道时的联网收费系统时间为准。
2月17日后产生的金额会清零计算
有部分使用ETC的卡友表示,自己2月17日下高速后仍然显示被扣费了。
这是由于地方系统同步问题导致的,这部分卡友也不用担心,根据交通部部署,凡驶出收费公路的时间为2月16日24时之后的,将直接由各省高速联网结算中心清零结算,如果已被扣费高速免费到几号,应对这部分费用进行退费处理。
截至18日,全国都将完成部署
从交通部此次下发的红头文件上可以看出,此次电报为“特急”等级,即需在8小时内阅办,三日之内办完的电报。从2月15日发函日期算起,截至2月18日,全国收函单位都必须将上述规定统一落实。
编后语
高速公路免收车辆通行费政策的出台,对于广大卡友来说算是一大利好消息,极大地降低了卡友们的物流成本。
有卡友会说:公路免费了 ,运费又要降低。关于这个看法,也要从两面看待:
情期间物价上涨太快,国家此举也是为了从物流成本降低全社会的经济成本;因此高速免费到几号,只要运费下降的幅度不超过运费减免的程度,其实还是有很大利润空间的,同时全社会成本的降低,也能减少自己家庭的生活开销。
总结:以上内容就是针对高速免费到几号(全国收费公路免费到啥时候?交通部下发最新文件:暂定6月30日!)详细阐释,如果您觉得有更好的建议可以提供给哪吒游戏网小编,高速免费到几号(全国收费公路免费到啥时候?交通部下发最新文件:暂定6月30日!)部分内容转载自互联网,有帮助可以收藏一下。
